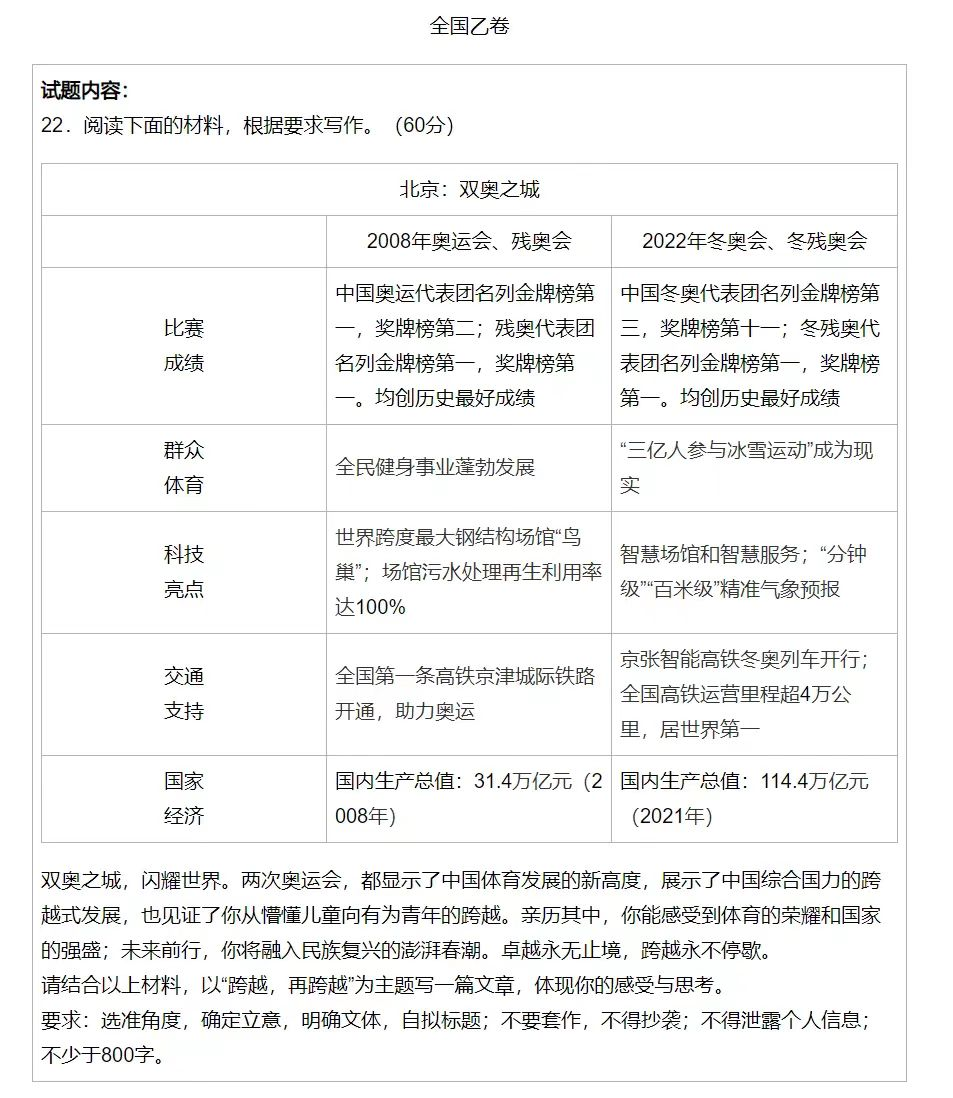
6月7日,2022年全国高考如期举行。在今年的全国高考语文科目中,2022年冬奥会与冬残奥会等热门话题纷纷入题。“双奥之城,闪耀世界”,北智建利用物联网、人工智能技术,实现对国家体育场、国家速滑馆、北京冬奥村、延庆冬奥村的数字、低碳、智能化管理运行,实现对场馆能源、设备等运行状态的实时感知、预测与管控,为场馆运行提供支撑,成为北京冬奥“智慧场馆和智慧服务”中闪耀的科技亮点。

2022年全国高考语文科目作文题 北京:双奥之城
看到高考题目,不禁让人心潮澎湃、热血沸腾,将我们又一次拉回到冬奥会激动人心的无数个感人瞬间。从2008年的奥运会,到2022的冬奥会,奥运赛事的成功举办向世界展示了中国强大的科技实力,呈现出中华民族砥砺奋进、不断创新的进取精神,展现出中国国泰民安、繁荣富强的盛世景象。

北京冬奥会开幕式现场
能够参与到“智慧场馆和智慧服务”中,成为时代科技发展的领航者和践行者,成为国家富强昌盛的贡献者,是北智建的荣幸,更是北智建的使命与奋斗目标。

国家体育场·鸟巢 ECC实景图
未来,北智建将持续发挥冬奥科技示范作用,以冬奥成果AIoT智能建筑操作系统为基础,以客户需求为核心、以科技研发为驱动,依托公司丰富的智能化项目实施和运维经验,构建全方位、全系统、全场景、全应用的智能化平台和系统,通过赋能智能建筑运维服务,实现机电设备、能源、安防、消防等全方位、全智能管理,形成以AIoT技术为主,人力方式为辅的创新运维管理模式;以“引领智能人居、赋能美好生活”为使命,以打造建筑、城市人工智能平台为手段,打造智慧型社区,赋能集团级项目运营管理,助力物管企业数字化转型;通过AIoT建筑碳排管理平台,对建筑碳排全面实时监测,实现碳排放定额管理,探索各类碳中和技术在智能建筑中的应用,为建筑智能地制定碳减排和碳中和的实施路径,从建筑到城市,助力未来城市达成碳中和目标。
雄关漫道真如铁,而今迈步从头越。今天,是莘莘学子人生道路的起航点,北智建祝愿天下考生,在严谨的疫情防控措施下,在防控工作人员辛勤细致的保障下,取得优异成绩,迈向辉煌人生!卓越永无止境,跨越永不停歇。